În formarea profesională a adulților, și nu numai în acest domeniu, există o capcană ce afectează atât sectorul public, cât și cel privat, depășind granițele dintre instituții și companii ale statului, corporații multinaționale, afaceri mici și chiar persoane fizice aflate în căutarea dezvoltării profesionale. Este vorba despre mentalitatea “prețului cel mai mic”, o filozofie aparent rațională care promite economii imediate, dar care ascunde costuri mult mai mari pe termen lung.
După 25 de ani petrecuți în domeniul formării profesionale, am observat cum această abordare se manifestă în moduri diverse și adesea distructive. Instituții publice și companii private organizează licitații pentru servicii de formare și aleg, invariabil, ofertantul cu prețul cel mai mic, ignorând semnalele evidente de alarmă: lipsa unei metodologii clare de dezvoltare a cursurilor, absența referințelor solide sau promisiuni nerealiste despre rezultate. La nivel individual, persoanele care doresc să se recalifice aleg frecvent cursurile cele mai ieftine, pentru a descoperi ulterior că certificatul obținut nu are valoare pe piața muncii, iar competențele promise nu au fost cu adevărat dezvoltate.
Această problemă depășește însă granițele formării profesionale și reflectă o dificultate fundamentală în modul în care percepem și evaluăm valoarea serviciilor înainte de a le experimenta. (Am scris într-un articol anterior despre problemele generate de “prețul cel mai mic“ în achiziția echipamentelor de securitate, articol pe care vă invit să-l citiți.)
Când calitatea este greu de evaluat apriori, prețul devine singurul criteriu aparent obiectiv, creând astfel un cerc vicios în care furnizorii de calitate, incapabili să concureze la prețuri foarte mici menținând standardele profesionale, se retrag treptat din piață, lăsând loc operatorilor dispuși să sacrifice calitatea pentru volum.
În domeniul educației profesionale, această tendință a generat o segmentare dăunătoare a pieței. Pe de o parte, avem furnizori serioși care investesc în dezvoltarea riguroasă a programelor, în formarea continuă a instructorilor și în tehnologii moderne de învățare. Pe de altă parte, proliferează operatori care văd formarea ca pe o simplă tranzacție comercială, mizând pe incapacitatea clienților de a evalua calitatea înainte de livrare.
Costurile ascunse ale acestei abordări sunt multiple și profunde. Pentru organizații, angajații care trec prin programe superficiale nu doar că nu își dezvoltă competențele necesare, dar dezvoltă și o atitudine cinică față de învățare și dezvoltare profesională, ceea ce face ca investițiile ulterioare în formare de calitate să întâmpine rezistență. Pentru indivizi, consecințele pot fi și mai dramatice, timp și bani pierduți, oportunități ratate și, poate cel mai grav, pierderea încrederii în propria capacitate de a învăța și de a se dezvolta.
În acest context, articolul de față își propune să arate cum se construiește cu adevărat un curs online de calitate, pornind de la experiența mea directă în dezvoltarea unui program acreditat de formare în domeniul securității fizice. Voi demonstra că în formarea profesională serioasă nu există scurtături și că timpul investit în proiectarea riguroasă este, de fapt, o investiție în succesul viitor al cursanților.
Eu personal, consider că educația adulților este atât o știință, cât și o artă, este un spațiu unde andragogiacare este definită ca o teorie și practică a educației adulților, ține cont de particularitățile acestora, cum ar fi autonomia, experiența acumulată, autodirecția în învățare și motivația specifică, și ori de câte ori am fost invitat sau am avut prilejul, am ales să intru în dialog, să împărtășesc experiență și să schimb bune practici cu alți colegi de breaslă. Pentru că, în cele din urmă, eu sunt convins de acest lucru, calitatea formării nu este o responsabilitate individuală, ci una colectivă. În urmă cu patru ani, într-un articol despre metodologia ADDIE, publicat pe website-ul meu, am detaliat cum, mai mulți furnizori de formare profesională, fără experiență prealabilă în livrarea online, și-au transferat brusc toate cursurile în mediul digital, ceea ce a dus la rezultate dezastruoase. Lipsa de expertiză în dezvoltarea cursurilor online și în utilizarea LMS-urilor i-a condus pe acești formatori către o serie de greșeli, pe care le repetă sistematic și astăzi, semn că n-au învâțat nimic, sau pur și simplu nu le pasă, considerând formarea profesională o afacere din care se fac bani. De atunci, lucrurile nu s-au schimbat în mai bine…din contra, consider că problemele s-au agravat. Am reprodus cele șase mari greșeli, în această diagramă radială, realizată cu ajutorul Inteligenței Artificiale.
Aceste șase greșeli, nu fac decât să sublinieze un adevăr pe care îl cunosc foarte bine din practică: crearea unui curs online de calitate nu este nici rapidă, nici simplă. Este un proces care necesită timp, expertiză și o structură riguroasă. Am văzut de prea multe ori ce se întâmplă atunci când aceste elemente sunt neglijate; rezultatele slabe, pot compromite reputația furnizorului de formare, ducând, în unele cazuri, la ieșirea acestuia de pe piață.
Din experiența mea, singura cale sustenabilă de a evita astfel de eșecuri este adoptarea unei abordări metodice, bine fundamentate, bazate pe bune practici și adaptată specificului educației adulților. În rândurile care urmează, voi prezenta un astfel de cadru, modelul ADDIE (Analyze, Design, Develop, Implement, and Evaluate), și vă voi voi arăta, pas cu pas, cum îl aplic atunci când proiectez un curs online de specializare.
Voi detalia fiecare etapă, de la analiză la evaluare, și cât poate dura, realist, întregul proces, în funcție de context. Voi prezenta și un exemplu concret, bazat pe experiența mea directă: dezvoltarea, în decurs de 6 luni, a unui curs online acreditat în domeniul securității fizice, cu predare sincronă pe ZOOM și evaluare pe platforma Classmarker.
În final, voi trage câteva concluzii și voi oferi recomandări, reflecții personale și lecții învățate despre ce funcționează și ce nu, în proiectarea cursurilor online pentru adulți.Scopul meu este simplu: să demonstrez pentru formatori, manageri, cursanți și clienți instituționali deopotrivă, că în formarea profesională serioasă nu există scurtături. Mai ales atunci când este vorba despre un domeniu esențial pentru societate, cum este securitatea fizică.
TL;DR – Rezumat pentru cititorii grăbiți…
Etapele ADDIE (Analiză, Design, Dezvoltare, Implementare, Evaluare)…
Modelul ADDIE este un cadru clasic de design instrucțional (Instructional Systems Design) dezvoltat în 1975 pentru armata SUA, ulterior adoptat pe scară largă în proiectarea programelor educaționale. Numele ADDIEprovine de la cele cinci faze pe care le cuprinde: Analiză, Design, Dezvoltare, Implementare și Evaluare. Important de menționat, ADDIE nu este un proces strict liniar, ci iterativ în care echipa de proiectare ia în considerare și perfecționează fiecare etapă, revenind ori de câte ori este nevoie, înainte de a trece mai departe. Fiecare fază are un rol bine definit în asigurarea calității cursului. Să le analizăm pe rând, aplicându-le în contextul dezvoltării unui curs online pentru adulți.
Etapa I-a: Analiza – temelia oricărui curs solid
Pentru mine, etapa de analiză este echivalentul fundației într-o construcție. Dacă această bază este slabă sau superficială, tot ce se construiește deasupra riscă să cedeze, indiferent cât de bine arată la exterior.
În această fază, mă concentrez pe înțelegerea clară a contextului. Cine sunt cursanții? Ce știu deja, și ce nu știu? Ce competențe au, ce experiență aduc cu ei și, poate cel mai important, ce îi motivează să urmeze acest curs? A înțelege profilul publicului adult nu este un simplu exercițiu statistic, ci o condiție critică pentru a construi un conținut relevant și accesibil.
De asemenea, analizez care sunt lacunele reale în cunoștințele sau abilitățile cursanților și ce ar trebui să fie capabili să facă, concret, după absolvire. Îmi pun întrebări esențiale: „Ce problemă rezolvă acest curs?” sau „Cum va schimba acest program performanța profesională a participanților?”
Dincolo de dimensiunea pedagogică, includ în analiză și factorii organizaționali. Ce resurse am la dispoziție? Ce limitări tehnice sau logistice există? Care sunt cerințele impuse de organismele de acreditare? Ce așteptări au partenerii sau angajatorii care susțin cursul? Aceste răspunsuri îmi conturează direcția, și îmi definesc limitele operaționale.
Un punct critic în această etapă este formularea obiectivelor de învățare. Dacă nu sunt clare, măsurabile și orientate spre rezultate concrete, tot ce urmează, de la conținut la evaluare, va fi afectat. În loc să scriu obiective vagi precum „participantul va înțelege conceptele de securitate fizică”, prefer formulări precise: „participantul va putea redacta un plan tehnic-operațional pentru un sistem de securitate la efracție, conform cerințelor legale”. Adulții au nevoie de direcție, nu de abstracțiuni, iar aceste obiective bine calibrate devin repere utile și pentru mine, și pentru cursanți.
Țin cont, bineînțeles, de principiile andragogiei. Știu că adulții învață mai bine atunci când înțeleg de ce trebuie să învețe ceva și cum le este util în viața reală, acel conținut. De aceea, nu mă mulțumesc să aflu doar nevoile prezentate de cursanți, caut să identific și motivațiile lor reale: dorința de a-și schimba domeniul de activitate, de a obține o certificare sau de a-și rezolva provocările profesionale curente.
Tot ce obțin în această etapă de analiză devine “busola” mea pentru întregul proces de proiectare. Un curs construit pe o analiză superficială e ca o hartă fără coordonate, în timp ce unul întemeiat pe o analiză riguroasă va vorbi pe limba cursanților, le va livra exact ceea ce au nevoie și va evita capcana conținutului irelevant, redundant sau prea abstract.
Etapa a II-a: Design – arhitectura invizibilă a unui curs reușit
După ce finalizez analiza, trec la ceea ce eu numesc, etapa arhitecturală a proiectului: designul. Acum transform tot ce am aflat despre cursanți, obiective și constrângeri într-un plan de acțiune clar și coerent în care detaliaz ce vor învăța participanții și cum vor parcurge procesul de învățare.
Pentru mine, designul nu e despre „a face frumos”, ci despre a face eficient. Aleg cu atenție structura cursului, metodele de instruire, strategiile de predare și de evaluare. Totul trebuie să se alinieze cu obiectivele stabilite anterior. Nu las nimic la voia întâmplării: fiecare modul, fiecare activitate, fiecare material multimedia trebuie să-și justifice existența pedagogic.
Una dintre deciziile esențiale în această etapă este alegerea strategiei de instruire. În cazul unui curs online pentru adulți, în special în domeniul securității fizice, am învățat că am nevoie de o combinație bine dozată de metode. De exemplu, intercalez prezentările teoretice cu studii de caz inspirate din practică, cum ar fi analiza riscurilor într-un centru comercial sau configurarea unui sistem de control acces într-o instituție publică. Propun exerciții de tip „problem-solving” cu scenarii realiste și solicit cursanților să formuleze soluții. Pentru a stimula schimbul de experiență, creez spații de discuție pe forum sau în sesiuni live, unde participanții pot confrunta idei și ridica întrebări. De asemenea, includ sesiuni Q&A pe ZOOM, tocmai pentru a păstra acel contact uman, atât de important în educația adulților.
Un alt aspect foarte important, ține de secvențiere. În abordarea mea de design, încep mereu cu elementele de bază și construiesc treptat spre idei mai complexe. Mă asigur că fiecare concept teoretic este imediat pus în practică, iar cantitatea de informație este atent dozată pentru o asimilare optimă, nu doar pentru o simplă prezentare.
Tot acum decid ce tipuri de resurse media voi integra: infografice pentru explicații vizuale rapide? Videoclipuri demonstrative din teren? Exemple interactive care simulează situații reale? Planific durata fiecărui modul și stabilesc când și cum se face evaluarea intermediară, pentru a menține angajamentul participanților și a le oferi un feedback constant asupra progresului.
Designul este, practic, structura fundamentală a cursului. Este ghidul meu în etapa de dezvoltare. După ce este finalizat și validat de toți cei implicați (coordonatori, parteneri sau experți), pot continua cu încredere. Am învățat prin propria experiență că un design instrucțional riguros mă scutește de multe ajustări de ultim moment și de neplăceri costisitoare. Cu alte cuvinte, timpul investit acum este timp câștigat mai târziu.
Etapa a III-a: Dezvoltare – cum transform un plan în realitate
După ce am finalizat proiectarea cursului, urmează partea unde totul prinde contur: dezvoltarea. Este, fără îndoială, etapa cea mai laborioasă. Dacă în faza de design am creat harta, acum încep efectiv să construiesc drumul, pas cu pas, lecție cu lecție, resursă cu resursă.
Primul pas este redactarea conținutului teoretic. Aleg un stil clar, adaptat pentru învățare individuală: propoziții scurte, exemple concrete și paragrafe aerisite. Știu din experiență că adulții citesc diferit pe ecran, se concentrează pe idei-cheie și sar peste „ziduri de text”. Tocmai de aceea, fiecare pagină de curs trebuie să fie un sprijin, nu un obstacol.
Al doilea pas, care uneori se poate integra cu primul, este acela de a crea materialele multimedia. Uneori e vorba de simple prezentări cu elemente grafice; alteori, de videoclipuri explicative, animații sau diagrame care ajută cursanții să înțeleagă procese vizuale sau tehnice, cum ar fi funcționarea unei bariere electromagnetice sau arhitectura unui sistem integrat de securitate. Aleg aceste resurse cu scop: vreau ca informația să devină tangibilă, să rămână în memorie.
În paralel dezvolt componentele practice. Îmi place să includ exerciții interactive, studii de caz sau simulări, mai ales în domeniul securității fizice, unde aplicabilitatea este esențială. De exemplu, concep un scenariu realist în care cursantul joacă rolul unui consultant și trebuie să identifice vulnerabilități într-un obiectiv prestabilit. Aceste exerciții nu se creează singure, fiecare presupune o muncă de cercetare, scenarizare, design instrucțional și, uneori, programare, dacă folosesc un LMS avansat sau module de tip e-learning interactiv.
Pregătirea evaluărilor este o altă activitate intensă, dar foarte interesantă. Creez teste, grile de evaluare, criterii de notare și, acolo unde se pretează, proiecte finale. Mă asigur că fiecare evaluare este în linie cu obiectivele de învățare stabilite anterior. Pentru mine, nu are sens să cer cursanților să memoreze definiții, dacă scopul real este ca ei să poată concepe un plan de securitate pentru o instituție publică. Așadar, creez instrumente care evaluează aplicarea, analiza și sinteza, nu doar reproducerea informației.
În tot acest proces, folosesc adesea taxonomia lui Bloom (în varianta Anderson & Krathwohl) ca reper. Vreau ca activitățile să acopere întregul spectru cognitiv, de la înțelegere la evaluare. De exemplu, în loc să prezint doar lista etapelor unei evaluări de risc, le ofer cursanților un exercițiu practic în care trebuie chiar ei să o realizeze, pe baza unui caz dat. Mai mult, ofer feedback imediat, pentru că știu că adulții învață mai bine atunci când greșelile lor sunt corectate în timp real.
NOTĂ! Taxonomia lui Bloom, în varianta Anderson & Krathwohl, este un model revizuit care clasifică procesele cognitive în 6 niveluri de învățare: reține, înțelege, aplică, analizează, evaluează și creează. Spre deosebire de versiunea originală, aceste niveluri sunt formulate prin verbe active, reflectând acțiuni cognitive. De asemenea, s-a inversat ordinea ultimelor două niveluri, plasând „creează” în vârful ierarhiei, pentru a evidenția importanța creativității și a gândirii critice în procesul de învățare
Am învățat să nu subestimez niciodată timpul necesar pentru această etapă. În industrie se estimează că o singură oră de conținut interactiv poate necesita între 40 și 160 de ore de muncă efectivă. Și pot confirma că aceste cifre sunt realiste. Tocmai de aceea adopt o abordare iterativă: dezvolt un modul-pilot, îl testez rapid, înregistrez feedbackul, îmbunătățesc, și abia apoi continui cu următorul. Așa pot corecta problemele devreme, nu în etapa de implementare, când totul devine mai costisitor.
În plus, am învățat din experiență că organizarea internă contează enorm. Fiecare versiune de fișier, fiecare modificare, fiecare contribuție trebuie urmărite clar. Folosesc convenții de denumire, backup-uri regulate și sisteme de control al versiunilor, mai ales când colaborez cu alți colegi. Nu e doar o chestiune de disciplină, este o măsură de asigurare a calității.
Dezvoltarea nu înseamnă să te ocupi numai de „a crea materiale”. Înseamnă să construiești, cu răbdare și precizie, fiecare element al unei experiențe educaționale relevante, coerente și eficiente, iar asta cere timp, reflecție și un angajament real pentru calitate.
Etapa a IV-a: Implementare – testul realității
După luni întregi de analiză, proiectare și dezvoltare, vine momentul în care materialele și strategiile construite încep să fie puse în practică: etapa de implementare. Aceasta este, de fapt, momentul adevărului. Oricât de atent am proiectat fiecare modul, oricât de multe ore am investit în dezvoltare, realitatea cursului începe abia când primele grupe de cursanți accesează efectiv platforma, parcurg lecțiile și încep să interacționeze cu conținutul.
În această fază, mă ocup de tot ce ține de lansarea efectivă a cursului online: încărcarea conținutului în platforma LMS, configurarea modulelor, activarea testelor și a forumurilor, stabilirea programului de sesiuni live (dacă este cazul) și, foarte important, instruirea personalului de suport și a formatorilor care vor livra cursul. Implementarea, pe lângă faptul că este un pas tehnic, este o activitate pedagogică și operațională, care implică coordonare, comunicare și anticiparea problemelor.
Înainte de lansarea oficială, organizez o sesiune-pilot. De regulă, aleg o grupă restrânsă de cursanți, uneori colegi, alteori participanți voluntari, pentru a simula o parcurgere a cursului. Urmăresc atent: unde se blochează? Ce elemente le atrag atenția? Ce nu funcționează conform așteptărilor? Această etapă de testare îmi oferă o ultimă șansă de a corecta sau ajusta conținutul, navigarea sau structura.
Pe lângă aspectele tehnice, urmăresc și logistica: mă asigur că sistemul de autentificare funcționează corect, că resursele sunt accesibile pe toate tipurile de dispozitive (desktop, tabletă, mobil), că suportul tehnic este pregătit să răspundă solicitărilor și că fiecare participant primește informațiile de acces și orientare (ghid de utilizare, calendar, reguli de participare etc.).
În cadrul cursurilor pentru adulți, mai ales în domenii precum securitatea fizică, știu cât de importantă este interacțiunea, așa că implementez strategii clare de facilitare: moderez forumurile de discuții, organizez sesiuni de întrebări și răspunsuri, încurajez feedbackul continuu. Chiar și într-un curs asincron, caut să păstrez o prezență activă, pentru că adulții învață mai bine când simt că sunt în dialog, nu doar consumatori pasivi de conținut.
Implementarea înseamnă și monitorizare: urmăresc datele de progres, ratele de finalizare, rezultatele la evaluări. Dacă observ că participanții abandonează în anumite puncte sau că testele dau rezultate neașteptate, investighez imediat. Poate e o problemă de conținut? Poate e de structură sau de formatare?Aceste date sunt valoroase; ele îmi oferă feedback real, din teren, care va alimenta etapa următoare: evaluarea.
Implementarea este puntea care leagă planul de realitate. Este o activitate de livrare, și o probă a calității întregului proces instrucțional. O implementare reușită cere mai mult decât o platformă funcțională, cere prezență, reacție rapidă, empatie față de cursanți și capacitatea de a face ajustări în timp real. Iar pentru mine, este și momentul în care văd cum ceea ce am construit începe, în sfârșit, să-și atingă scopul: să formeze competențe reale, aplicabile, în rândul celor care au decis să investească în propriul lor parcurs profesional.
Etapa a V-a: Evaluare – ce am reușit, ce putem îmbunătăți
Dacă implementarea e momentul în care cursul se lansează în lume, evaluarea este oglinda în care privesc, onest și riguros, rezultatele. Pentru mine, această etapă are o importanță reală, nu este doar o cerință bifată. Dimpotrivă, eu consider evaluarea o componentă esențială a calității și profesionalismului. Este acel moment în care trag linie și mă întreb: a funcționat? A fost util? Și mai ales: pentru cine?
În primul rând, evaluez cursul din perspectiva obiectivelor de învățare. Revin la ceea ce mi-am propus în etapa de analiză: ca participanții să poată redacta specificații tehnice pentru un sistem de securitate, să înțeleagă principiile CPTED, de exemplu, și/sau să poată construi un plan de evaluare a riscurilor; apoi mă uit la rezultatele reale: câți participanți au finalizat cursul? Ce scoruri au obținut? Ce calitate au avut proiectele sau studiile de caz predate? Dacă diferența între obiectiv și rezultat e mare, știu că undeva pe drum trebuie să fiu mai atent.
Dar nu mă limitez la cifre, cer și ascult activ feedbackul participanților, atât prin chestionare la final de curs, cât și prin mesaje directe sau discuții informale. Le pun întrebări simple, dar revelatoare: Ce ți-a fost clar? Unde te-ai pierdut? Ce ai fi vrut să primești și n-ai găsit în curs? Aceste perspective, adesea surprinzătoare, sunt aur curat pentru ajustările ulterioare.
Evaluarea include și analiza modului în care a funcționat platforma, comunicarea, suportul tehnic, interacțiunile cu formatorii. Într-un mediu online, fiecare dintre aceste elemente poate influența direct experiența de învățare. Dacă participanții n-au reușit să acceseze materialele, sau au avut dificultăți la testare, aceste aspecte trebuie documentate și remediate.
Dincolo de rezultate și feedback, îmi fac timp pentru o reflecție personală. Ce a mers bine? Ce m-a surprins? Unde am subestimat timpul, unde am supraestimat capacitatea de concentrare a cursanților? Notez totul, într-un jurnal profesional, pentru a nu repeta aceleași greșeli. Este parte din etica mea de formator să învăț în același ritm cu cei pe care îi formez.
Un aspect adesea neglijat, dar pe care eu îl consider esențial, este evaluarea impactului post-curs. Revin către cursanți la 3 sau 6 luni după absolvire și îi întreb cum aplică ceea ce au învățat. Am generalizat o practică, aceea de a realiza liste cu provocările pe care foștii mei cursanți le au în noua lor activitate. Listele acestea, au ajuns să se transforme în adevărate ghiduri, atât pentru cursanți, cât și pentru toți cei care lucrează în industria de securitate.
Asta îmi arată dacă, dincolo de testele promovate, cursul a generat schimbări reale de comportament profesional sau decizii mai bune în practică. Iar când primesc un mesaj de genul „Datorită cursului, am reușit să structurez un “Security master plan”, știu că tot efortul a meritat.
Orice curs online, oricât de bine conceput, poate fi îmbunătățit. De aceea, tratez această etapă ca pe o parte a unui ciclu continuu de învățare și perfecționare. Ce învăț azi, aplic în următoarea ediție. Ce ajustez azi, crește impactul de mâine.
Durata totală a procesului și scenarii de timp (1 lună, vs 3 luni, vs 6 luni)…
Cât durează, cu adevărat, să creez un curs online profesionist?
O întrebare care apare inevitabil, mai ales după ce înțeleg complexitatea modelului ADDIE, este următoarea: „Și totuși, cât durează să finalizez un curs online de calitate?” E o întrebare legitimă. Răspunsul scurt: mai mult decât și-ar închipui cineva care n-a trecut niciodată prin acest proces. Răspunsul lung? Îl voi lămuri imediat în câteva pagini…pentru că fiecare curs e diferit, iar durata lui reală nu stă într-un șablon, ci într-un context.
În activitatea mea de formare, am învățat să nu mă las păcălit de iluzia „cheilor rapide”, în special când vine vorba de unelte noi, precum inteligența artificială. Da, folosesc AI, iar pentru a realiza acest articol, am creat cu ajutorul lui “Claude Sonnet 4” de la Anthropic, toate diagramele. Îmi este utilă AI, mai ales pentru organizarea informațiilor, verificarea unor surse, structurarea unor idei sau, uneori, pentru o primă versiune de text care îmi servește drept bază de lucru. Dar, și e important să subliniez acest lucru: nu folosesc niciodată AI pentru a substitui rigoarea analizei, decizia pedagogică sau personalizarea conținutului pentru publicul țintă. AI-ul este o unealtă, nu un proiectant de cursuri.
Realitatea este că timpul necesar dezvoltării unui curs online variază foarte mult. Depinde de amploarea conținutului, gradul de interactivitate, cerințele de conformitate (inclusiv accesibilitate, traduceri), de numărul de revizii, dar și de cine face efectiv toată munca, iar dacă tot eu sunt acela care analizează, scrie, proiectează și verifică, timpul se dilată firesc.
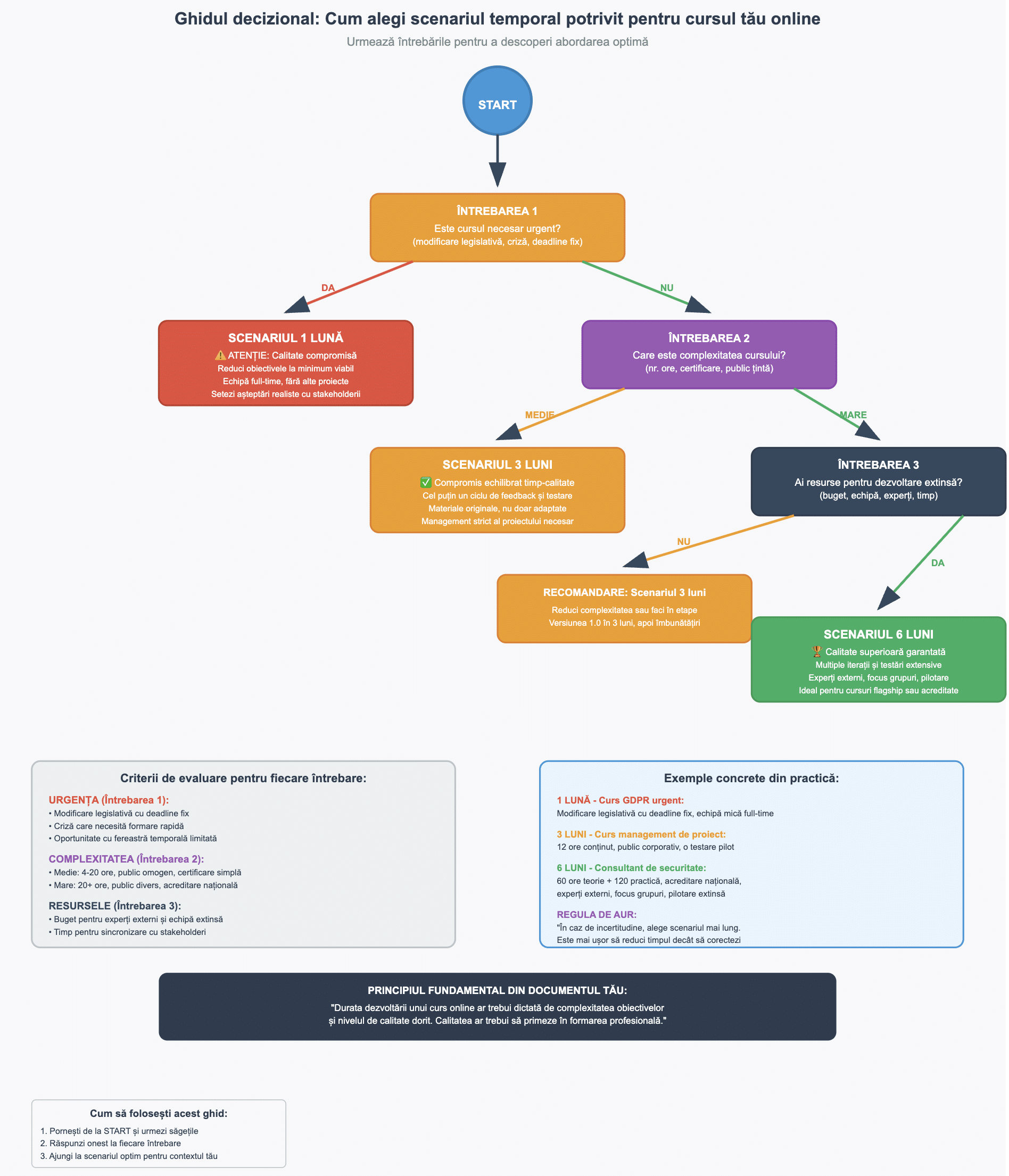
Ca să ofer un reper concret, am conturat trei scenarii posibile: realizarea unui curs online într-o lună, în trei luni și în șase luni. Acestea nu sunt intervale calendaristice, pur și simplu, sunt scenarii care implică decizii, priorități și inevitabil, compromisuri.
Înainte să intru în detalii, vreau să subliniez ceva esențial: fiecare zi din calendar ascunde zeci, poate sute de decizii de micro-proiectare. Volumul de conținut, complexitatea lui, gradul de interactivitate (simulări, quiz-uri adaptive, video-uri cu voice-over), numărul de revizii planificate, cerințele de conformitate (cum ar fi cele de accesibilitate, subtitrări, transcrieri), cerințele de traducere sau localizare, toate influențează durata de dezvoltare. La fel și experiența sau disponibilitatea echipei. Dacă e doar o persoană care face totul, cum mi s-a întâmplat uneori, timeline-ul se extinde automat.
Studiile internaționale vorbesc despre o medie de 80 de ore de muncă pentru fiecare oră de conținut e-learning interactiv, dacă vorbim de un nivel mediu de complexitate. La un nivel mai avansat, cifrele pot urca peste 150 de ore per oră de conținut. Personal, am validat aceste estimări. Nu o dată, am lucrat sute de ore pentru un curs care avea doar 20-30 de ore de învățare pentru cursantul final. Asta înseamnă luni de muncă, nu săptămâni.
Timpul real nu stă în software, nici în AI. Stă în deciziile informate pe care le iau: ce predau, cum predau, cui predau. Stă în testarea materialelor, în clarificarea obiectivelor de învățare, în adaptarea feedback-ului. Aici se vede diferența între un produs superficial și unul care, chiar contează. Iar dacă aleg să fac treaba bine, știu că nu pot „comprima” calitatea în câteva săptămâni. Pot eficientiza procese, pot lucra inteligent, dar nu pot și nu vreau să sar etape. Profesionismul are nevoie de timp, iar acest timp este, în esență, o investiție în încrederea celor care aleg să învețe cu mine.
Scenariul “1 lună” (dezvoltare accelerată)
Un interval de numai o lună, de la idee până la lansarea cursului online, este un scenariu extrem de ambițios. Acesta ar fi posibil doar în situații speciale, de exemplu: cursul are o întindere mică (să spunem 4-8 ore de conținut total), există deja materiale bine structurate care pot fi reutilizate, iar echipa alocată lucrează full-time și este foarte experimentată în dezvoltare e-learning. Practic, în 4 săptămâni, parcurgerea modelului ADDIE ar trebui comprimată astfel:
- Analiză & Design rapid (prima săptămână): Se fac simultan identificarea nevoilor și schițarea designului. Probabil nu este timp pentru o cercetare amplă a publicului; se va baza pe cunoștințele existente ale formatorilor despre cursanți. Designul va consta într-un plan succint al modulelor și stabilirea principalelor obiective și tipuri de activități. Aprobare aproape instantanee a planului, ca să se poată trece la lucru.
- Dezvoltare intensivă (săptămânile 2 și 3): Echipa produce conținutul într-un ritm accelerat. Asta poate însemna zile lungi, sacrificarea unor elemente “nice-to-have” și mult copy-paste inteligent din surse existente (dacă sunt). Se prioritizează strict elementele esențiale. De exemplu, se poate decide ca din 5 studii de caz planificate inițial, să se includă doar 2, pentru a se încadra în timp. Dezvoltarea are loc în paralel cu revizuirea: practic, cum e gata un modul, alt membru al echipei îl și verifică, pentru ca la finalul săptămânii a treia tot conținutul să fie deja într-o formă aprobată.
- Implementare & test final (săptămâna 4): Se încarcă totul pe platformă, se realizează eventual o testare rapidă (ex. echipa joacă rolul cursanților pentru a se asigura că nu sunt erori majore) și cursul se lansează. Dacă e cazul, tot în această săptămână se pregătesc instructorii și se trimit invitațiile cursanților.
Un astfel de scenariu vine, inevitabil, cu compromisuri de calitate. Într-o lună, chiar și cu o echipă excelentă, este greu să asiguri profunzimea și lustruirea pe care le-ai obține într-un interval mai mare. Riscurile includ: obiective formulate superficial, conținut neadaptat perfect (de exemplu, material luat dintr-un manual pentru clasă și pus online fără suficiente ajustări), lipsa timpului pentru feedback extern (ceea ce înseamnă că erori sau neajunsuri pot trece neobservate) și, per total, stres pentru toți cei implicați. Acest din urmă aspect nu este de neglijat, dezvoltarea pe repede-înainte poate duce la “burnout” în echipă și la scăderea moralului, afectând implicit, calitatea muncii.
Pe de altă parte, există și situații reale când 1 lună este tot ce ai la dispoziție (poate un client solicită un curs urgent sau apare o modificare legislativă care impune formarea rapidă a personalului). În asemenea caz, recomandarea este să reduci proporțional obiectivele. Dacă ai foarte puțin timp, nu încerca să obții un curs perfect și ultra-complex. Mai bine livrezi un minimum viabil de curs (Minimum Viable Product – MVP), care să acopere strict competențele de bază, și apoi îl îmbunătățești pe parcurs, decât să încerci să faci în 4 săptămâni ceea ce ar necesita 4 luni, livrând ceva incomplet sau incoerent. De asemenea, transparența cu stakeholderii e importantă: comunică celor implicați (inclusiv cursanților, dacă e cazul) că acest curs este într-o primă ediție pilot rapidă și că e posibil ca ulterior să fie extins sau revizuit. În felul acesta, setezi așteptări realiste și obții poate chiar indulgență și sprijin din partea lor.
Scenariul „1 lună” este o cursă contratimp ce ar trebui rezervată doar situațiilor limită, când nu există alte opțiuni, aș spune chiar, în situații de “foță majoră”. Evită să repeți un ritm accelerat ca regulă, pentru că vei sacrifica inevitabil calitatea. În formarea profesională online, succesul depinde și de tempo-ul în care construiești, iar în educația adulților, orice lipsă de profunzime sau superficialitate e sesizată rapid, cursanții simt imediat când un material a fost pus cap la cap „pe fugă”.
Scenariul “3 luni” (dezvoltare standard)
Trei luni (un trimestru) reprezintă un timeline mult mai rezonabil pentru dezvoltarea unui curs online de dimensiune medie. Acesta este adesea scenariul standard pentru companii de training sau departamente interne L&D care planifică lansarea unui nou curs. În 3 luni, echipa are posibilitatea să parcurgă toate etapele, acordându-le fiecăreia un timp moderat, și să obțină un produs final bine pus la punct.
Cum s-ar putea împărți munca în acest interval? Iată o posibilă secvență:
- Luna 1: Analiză și Design aprofundat. În prima lună se strâng date despre cursanți și nevoi (de exemplu, se pot realiza sondaje scurte sau interviuri cu membri reprezentativi ai publicului țintă) și se elaborează designul instrucțional. Acesta trece printr-o revizuire cu părțile interesate (poate cu un expert extern sau cu managerii care au cerut cursul), astfel încât la finalul lunii 1 avem un document de design aprobat: cuprinsul cursului, obiectivele fiecărui modul, tipurile de activități, tehnologiile implicate, planul de evaluare. Acest document servește ca “blueprint” pentru echipa de dezvoltare. NOTĂ:Denumirea „blueprint” provine din domeniul arhitecturii și ingineriei, unde inițial desemna o copie fotografică a planurilor tehnice, caracterizată prin linii albe pe un fundal albastru, dar în contextul dezvoltării unui curs, „blueprint” înseamnă un plan detaliat și aprobat care ghidează echipa în procesul de creare a cursului.
- Luna 2: Dezvoltare iterativă a conținutului. În luna a doua se creează efectiv materialele. Se poate adopta o strategie de tip „modul cu modul”: se dezvoltă mai întâi Modulul 1 complet (text, media, quiz-uri), se face o verificare internă a lui, apoi se trece la Modulul 2, și așa mai departe. Astfel, dacă se descoperă o problemă majoră la un modul, se pot lua măsuri care să fie aplicate și la următoarele. La mijlocul acestei luni (după 2-3 module realizate), se poate organiza un checkpoint meeting în care echipa re-evaluează progresul față de plan și ajustează dacă e nevoie (de exemplu, dacă dezvoltarea merge mai greu decât estimat, poate se decide reducerea volumului unor module viitoare pentru a se încadra în timp). Spre finalul lunii a doua, ideal, majoritatea conținutului este produs și intră în faza de editare și feedback final.
- Luna 3: Implementare pilot și ajustări finale. Luna a treia începe cu încărcarea tuturor materialelor în platforma LMS și configurarea cursului. În prima parte a lunii se poate rula un pilot (de exemplu, cursul e parcurs de 5-10 persoane alese, poate colegi din companie sau un grup restrâns de cursanți reali) pentru a vedea cum funcționează fluxul și pentru a culege feedback. Pe baza pilotului, în a doua jumătate a lunii a treia se fac ajustări finale: se corectează erori descoperite, se clarifică eventuale instrucțiuni confuze, se ajustează durata unor activități dacă pilotul a arătat că erau prea lungi sau prea scurte. Apoi are loc lansarea oficială: cursanții sunt înscriși, se trimite comunicarea de start și cursul intră în etapa de implementare propriu-zisă.
Comparativ cu varianta de 1 lună, un timeline de 3 luni reduce semnificativ riscurile. Există timp pentru cel puțin un ciclu de feedback și corecție (prin pilot), există timp pentru gândire și creativitate în dezvoltare (echipa poate crea materiale originale, nu doar reciclate) și pentru o pregătire adecvată a lansării. Totuși, 3 luni trec repede, iar managementul proiectului rămâne esențial: fiecare săptămână contează. Este recomandat ca echipa să aibă un plan detaliat, cu micro-obiective pe săptămâni (de ex.: „Săptămâna 2: finalizare Modul 1 și 2”; „Săptămâna 6: încărcare toate materialele în LMS” etc.) și un responsabil care să urmărească progresul.
Din perspectiva calității, în 3 luni se poate obține un curs foarte bun, mai ales dacă subiectul nu necesită o cantitate enormă de conținut și dacă echipa are experiență. De asemenea, dacă apar neprevăzute (și apar aproape întotdeauna: un membru cheie se îmbolnăvește, un expert nu livrează informațiile la timp, o funcție nouă a platformei dă bătăi de cap), în 3 luni mai ai puțin spațiu de manevră să recuperezi întârzierile, spre deosebire de scenariul de 1 lună, unde orice modificare de termen este critică.
Scenariul „3 luni” este un compromis echilibrat între viteză și temeinicie. Multe proiecte reușite de e-learning se încadrează în acest interval. Totodată, dacă miza este foarte mare (de exemplu, cursul este flagship-ul companiei sau e o certificare cu impact național), s-ar putea dori un plus de siguranță și calitate, caz în care extinderea la scenariul următor, de 6 luni, devine de dorit.
Scenariul “6 luni” (dezvoltare extinsă)
Un timeline de 6 luni pentru dezvoltarea unui curs online indică o abordare aprofundată și strategică. Ai o jumătate de an la dispoziție, un orizont care îți permite să parcurgi etapele ADDIE, și să le parcurgi cum trebuie, cu atenție maximă la detalii și cu multiple iterații de rafinare. Acesta este adesea scenariul în proiecte complexe (de exemplu, cursuri ce se finalizează cu certificări recunoscute de autorități, programe de formare cu curriculum bogat sau cursuri destinate unui public larg, național sau internațional, unde calitatea și consistența contează enorm).
Cum se valorifică 6 luni într-un astfel de proiect? Un posibil timeline poate fi:
- Lunile 1-2: Analiză extinsă și planificare strategică. Prima parte a proiectului este dedicată culegerii de informații și planificării minuțioase. Dacă cursul este unul acreditat, acum se studiază în detaliu standardele ocupaționale și cerințele de autorizare. Se pot organiza focus grupuri sau interviuri cu reprezentanți ai viitorilor cursanți și chiar cu angajatorii lor (în situația în care cursul are implicații profesionale, vrem să știm și ce așteptări au angajatorii de la absolvenți). De asemenea, se analizează concurența (există alte cursuri similare pe piață? Ce oferă ele și cum ne diferențiem?). Toate aceste date alimentează designul. La finalul lunii a doua, se elaborează proiectul cursului: structură detaliată, syllabus pentru fiecare modul, lista de resurse ce vor fi necesare (de ex., „va trebui să filmăm 3 demonstrații de câte 5 minute” sau „avem nevoie de un grafician pentru diagrame”), precum și un calendar de dezvoltare agreat. Practic, la acest punct există un desen tehnic complet al cursului și un plan de proiect asumat.
- Lunile 3-4: Dezvoltare incrementală și revizuire continuă. În a treia și a patra lună de lucru efectiv începe dezvoltarea conținutului, dar având confortul timpului, se poate face incremental cu feedback periodic. Spre exemplu, la fiecare final de lună se poate prezenta sponsorilor/stakeholderilor progresul(modulule finalizate) și se poate obține feedback, evitând eventuale deviații față de viziunea inițială. De asemenea, se poate implica un evaluator extern (cineva din afara echipei, poate un expert independent) care să parcurgă materialele și să ofere observații. În aceste două luni se vor realiza majoritatea materialelor multimedia ce necesită efort suplimentar: filmări, animații, programe interactive; acum este timp pentru ele. Dacă ceva nu iese perfect din prima, se reia. De pildă, dacă se filmează un modul demonstrativ și calitatea audio sau claritatea explicațiilor nu e satisfăcătoare, se poate re-filma fără a compromite întregul calendar. Acesta e avantajul de a avea timp: poți insista pe detalii care fac diferența (grafică mai atractivă, un exemplu înlocuit cu unul mai relevant, șamd.). Până la finalul lunii a patra, ideal, este realizat conținutul brut în întregime și a mai și trecut printr-o revizie internă.
- Luna 5: Testare pilot, ajustări și pregătire lansare. Cu o lună înainte de lansarea oficială, cursul (integral sau parțial) este pilotat. Poate fi un pilot închis (cu angajați din propria organizație sau un eșantion restrâns de cursanți reali care au acceptat să testeze) sau chiar un soft launch (lansare neoficială către un public mic, înainte de anunțul mare). Feedback-ul din pilot este colectat sistematic: chestionare post-pilot, discuții cu participanții, analiza modului în care au parcurs cursul. Această etapă este deosebit de valoroasă; practic, avem șansa de a vedea în avanpremieră cum va decurge cursul și de a remedia probleme înainte ca adevărata cohortă să intre. Pe baza pilotului, luna a cincea este dedicată ajustărilor finale: poate se descoperă, de exemplu, că un modul teoretic este prea încărcat și cursanții își pierd interesul, iar atunci decidem să-l împărțim în două module mai scurte. Sau constatăm că cerințele proiectului final nu au fost înțelese, situație în care rescriem enunțurile mai clar și adăugăm un exemplu rezolvat. Tot acum se definitivează procedurile de evaluare: se pregătesc pool-urile de întrebări de examen, se stabilesc comisiile (dacă e cazul de evaluare cu examinatori umani, la cursuri acreditate), se verifică încă o dată conformitatea cu cerințele autorității (de exemplu, asigurarea că avem numărul minim de ore pe fiecare temă impus de standard).
- Luna 6: Lansare oficială și evaluare inițială. Vine momentul lansării „pe bune” a cursului, înscrierea cursanților reali, debutul primei serii oficiale. Faptul că am avut un pilot anterior dă încredere echipei: știm că platforma merge, știm că structura e bine primită, acum e vorba doar de execuție conform planului. În această lună a șasea, practic, cursul se desfășoară și echipa de proiect monitorizează atent cum decurg lucrurile, pregătită să intervină la nevoie. Se poate considera că implementarea primei serii face parte integrantă din proiect, la finalul ei, se va realiza evaluarea finală (atât a cursanților, cât și meta-evaluarea proiectului, similar cum am descris în etapa de Evaluare ADDIE). Aceste concluzii vor încheia ciclul de 6 luni, oferind totodată punctul de plecare pentru cicluri viitoare (fie repetarea cursului cu altă serie, fie actualizarea materialelor după un an etc.).
Avantajul major al scenariului de 6 luni este calitatea superioară și reducerea incertitudinii. Practic, ai timp să faci bine din prima și să verifici totul. În plus, un astfel de timeline permite și sincronizarea cu eventuale calendare externe: de pildă, dacă e un curs care trebuie acreditat de o agenție guvernamentală, procesul de autorizare (care poate dura și el 1-2 luni) poate fi încadrat în aceste 6 luni fără să dea totul peste cap. Sau dacă anumite resurse devin disponibile doar la un moment dat (de ex., un expert internațional care poate revizui cursul vine abia în luna 4), poți planifica în jurul acestor repere.
Desigur, există și un cost: șase luni de efort implică bugete mai mari, utilizarea resurselor pe termen mai lung, însă pentru cursuri esențiale, cum ar fi cele din domeniul securității fizice, unde pregătirea temeinică a cursanților poate avea implicații serioase (gândiți-vă la consecințele unui consultant de securitate slab pregătit, care ar putea rata vulnerabilități în securitatea unei instituții), investiția de timp și resurse este pe deplin justificată. Seriozitatea în proiectare înseamnă și a aloca timpul cuvenit acestei munci. Nu întâmplător, cele mai respectate cursuri de pe piață sunt rodul unor echipe care au lucrat multe luni (uneori ani) la perfecționarea lor.
Pentru a sumariza acest capitol, am putea spune că durata dezvoltării unui curs online ar trebui dictată de complexitatea obiectivelor și nivelul de calitate dorit. Un proverb adaptat spune: “poți avea un curs făcut repede, ieftin și bun, dar nu le poți avea pe toate trei deodată”. Dacă îl vrei repede și ieftin, probabil nu va fi atât de bun. Dacă îl vrei bun și repede, cu siguranță nu va fi ieftin (pentru că va trebui o echipă foarte mare sau eforturi supraomenești). Iar dacă îl vrei bun și ieftin, atunci trebuie să-i dai timp. În domeniul formării profesionale, calitatea ar trebui să primeze, mai ales când vorbim de specializări acreditate. Astfel, planificarea pe 3-6 luni (sau mai mult, dacă e necesar) nu trebuie privită ca pe o amânare sau un lux, ci ca pe o investiție necesară în valoarea cursului și, implicit, în valoarea oamenilor care îl vor absolvi.
Exemplu practic – proiectarea și dezvoltarea în 6 luni a cursului online pentru specializarea „Consultant de securitate”…
Atunci când am pornit proiectarea cursului de formare profesională pentru ocupația „Consultant de securitate”, am avut în minte nu numai nevoia de a răspunde unei cereri reale din piață, ci și o responsabilitate aparte: sunt inițiatorul și autorul principal al standardului ocupațional, aprobat ca standard național prin decizia ANC nr. 170/07.05.2025. Cu această dublă perspectivă, de autor de conținut normativ și de arhitect instrucțional, am privit procesul de dezvoltare a cursului cu un angajament profund față de calitate și relevanță.
În cele șase luni alocate, am traversat riguros toate etapele modelului ADDIE, conștient că succesul acestui program nu constă doar în livrabile, ci în valoarea pe care o aduce viitorilor consultanți de securitate. În cele ce urmează, prezint o sinteză a acestui proces.
Analiza: pornind de la cerințele ocupației – Prima decizie majoră a fost alinierea exactă la cerințele din standardul ocupațional. Am pornit de la competențele prevăzute în cele 14 module-cheie, grupate în jurul activităților centrale ale profesiei: evaluarea riscurilor, consultanță, redactarea de rapoarte, conformitate legală, prevenirea criminalității prin design (CPTED), identificarea amenințărilor, managementul relației cu clientul și elaborarea strategiilor de securitate.
Această etapă a presupus colectarea unor date esențiale: profilul tipic al cursantului (majoritar persoane cu diplomă de licență, provenind din domenii precum administrație, management sau ordine publică), cerințele legale specifice ocupației (inclusiv lipsa antecedentelor penale), precum și așteptările stakeholderilor (IGPR-DOP, ANC, furnizorul de formare – RQM Certification).
Design: arhitectura didactică a cursului – Fiecare modul a fost construit cu intenția clară de a menține un echilibru funcțional între componenta teoretică și aplicabilitatea practică, respectând structura de 60 de ore dedicate înțelegerii conceptuale și 120 de ore destinate formării prin exercițiu și experiență. Am ghidat întregul design instrucțional pornind de la o întrebare fundamentală: “Cum pot sprijini cursanții să transpună ceea ce învață în situații concrete din activitatea lor profesională?” Plecând de la competențele stabilite în standardul ocupațional, am formulat obiective clare, măsurabile, care au fost susținute metodologic prin tehnici adaptate publicului adult: prelegere participativă, studii de caz relevante, simulări progresive, proiecte aplicate și sesiuni de lucru colaborativ.
Structura cursului a devenit, astfel, secvențială și logică: am început cu elementele fundamentale, planificare, etică, legislație, apoi am introdus evaluarea riscurilor, identificarea amenințărilor și metodologia CPTED, culminând cu exerciții complexe de redactare de rapoarte și consiliere strategică.
Dezvoltare: de la concept la livrabile – Această etapă a fost cea mai solicitantă din întregul proces. Am elaborat peste 500 de pagini (format A4) de conținut teoretic riguros, completate de o serie de resurse multimedia și materiale interactive, de la prezentări vizuale atent structurate și diagrame de toate tipurile, la videoclipuri explicative, hărți conceptuale și instrumente de autoevaluare. Activitățile practice au fost gândite atât pentru exersare, dar într-o măsură mult mai mare, pentru a antrena capacitatea de analiză și decizie a cursanților. Spre exemplu, una dintre aplicațiile cheie presupune evaluarea unei zone urbane și formularea unei soluții CPTED detaliate, incluzând argumentație juridică și estimarea impactului asupra siguranței comunitare.
În procesul de dezvoltare am integrat și instrumente moderne, printre care platforme de tip LMS cu funcționalități interactive, dar și modele de inteligență artificială de tip LLM (Large Language Models). Le-am folosit cu discernământ, în mod deliberat, exclusiv ca unelte auxiliare pentru documentare rapidă, verificare de informații sau sintetizare preliminară a unor conținuturi complexe. Rolul acestor tehnologii a fost strict de a-mi sprijini procesul de lucru, nu de a înlocui analiza pedagogică sau deciziile de ordin metodologic.
Am subliniat încă de la început, inclusiv în comunicarea internă din echipă, că utilizarea AI-ului trebuie privită ca o extensie a capacităților profesionale, nu ca o alternativă la ele. În mâinile unui profesionist bine pregătit, inteligența artificială poate accelera anumite sarcini tehnice, însă nu poate compensa lipsa unei judecăți didactice solide, nici experiența practică în domeniul securității fizice. A înțelege publicul țintă, a calibra corect nivelul de dificultate, a anticipa erorile de învățare sau a formula exemple relevante, toate acestea rămân responsabilitatea formatorului, nu a algoritmului.
Implementare: pilotare și feedback – În ultimele două luni ale proiectului, a cincea și a șasea, am intrat într-o fază critică de testare aplicată: implementarea sesiunilor pilot. Am organizat aceste sesiuni cu participanți reali, selectați strategic, atât specialiști activi din domeniul securității fizice, cât și foști cursanți eligibili pentru înrolare, care reprezentau profilul țintă al programului. Scopul a fost dublu: să evaluez claritatea didactică a materialelor și să verific în ce măsură conținutul răspunde exigențelor din practica de zi cu zi.
În urma acestor sesiuni am colectat feedback punctual, atât prin observație directă, cât și prin chestionare și discuții ghidate. Rezultatul a fost o serie de ajustări fine, dar semnificative. Am simplificat terminologia din anumite secțiuni unde jargonul tehnic putea deveni un obstacol pentru învățare, fără a compromite acuratețea profesională. De asemenea, am introdus studii de caz suplimentare, extrase din scenarii cât mai apropiate de realitatea operațională, cum ar fi diferențele strategice în securizarea unei infrastructuri critice amplasate într-un mediu urban dens, comparativ cu o locație aflată în mediul rural, cu provocări logistice și tactice distincte.
Această etapă de pilotare nu a fost un exercițiu formal, ci un moment real de calibrare a cursului. A fost ocazia de a-mi valida deciziile didactice direct cu cei care vor beneficia efectiv de acest program și de a-mi ajusta conținutul astfel încât să devină nu doar corect, ci și util, relevant și aplicabil imediat în practica profesională
Evaluare: măsurarea performanței și lecțiile învățate – Procesul de evaluare pe care l-am implementat a fost conceput încă de la început ca unul continuu, structurat pe mai multe niveluri și forme de verificare, o abordare multimodală, menită să reflecte nu doar acumularea de informații, ci și aplicarea concretă a competențelor. După fiecare modul, cursanții au parcurs chestionare formative, gândite ca instrumente de învățare prin feedback imediat. Acestea m-au ajutat să identific rapid zonele în care anumite concepte nu fuseseră suficient de bine înțelese, permițând intervenții punctuale în timp real.
Pe parcursul cursului, am inclus și proiecte intermediare, cu sarcini aplicate care necesitau interpretare, analiză și luare de decizii, competențe esențiale pentru un consultant de securitate. La final, evaluarea a cuprins două componente majore: un test standardizat, bazat pe obiectivele de învățare stabilite încă din faza de design, și o lucrare de absolvire sub forma unui raport profesional de consultanță. Această lucrare a fost construită astfel încât să reflecte cât mai fidel activitatea reală a unui consultant: analiza unui context specific, evaluarea riscurilor, formularea de recomandări, argumentare juridică și justificare operațională.
Pe lângă aceste instrumente formale, am dedicat timp și resurse pentru a colecta sistematic feedback calitativ de la participanți, după fiecare etapă de învățare, fie prin formulare online, fie prin discuții individuale. Acest tip de feedback mi-a oferit perspective valoroase, mai ales în privința utilității percepute a materialelor și a gradului de adaptare la contextul românesc.
Printre cele mai relevante lecții învățate din acest proces se numără nevoia de a oferi feedback instantaneu în cadrul exercițiilor online, un element esențial în învățarea autonomă a adulților, și importanța includerii unor exemple și studii de caz dezvoltate în context local, care să reflecte particularitățile legislației, practicilor și provocărilor din România. Aceste ajustări au îmbunătățit experiența de învățare, au și crescut angajamentul cursanților și relevanța formării în raport cu activitatea lor profesională.
Privind în urmă, cele șase luni de muncă au fost o investiție substanțială, dar justificată. Am reușit să creez un curs acreditat, și un instrument de transformare profesională. Cursul de specializare în ocupația „Consultant de securitate” este, pe de o parte, livrare de conținut, dar mai mult decât atât, consider că este o punte între ceea ce cere standardul ocupațional și ceea ce așteaptă organizațiile de la consultanții moderni: expertiză aplicată, gândire strategică și competențe adaptate contextului național și internațional.
Acesta este, în esență, angajamentul meu, nu doar față de conținut, ci față de profesia de “consultant de securitate”.
Bune practici și recomandări pentru proiectarea cursurilor online acreditate (pentru adulți)…
Am parcurs drumul metodologic (ADDIE) și am văzut un exemplu practic de aplicare. În încheiere, voi sintetiza câteva bune practici și recomandări pe care le-am desprins de-a lungul timpului, lucrând în proiectarea cursurilor online acreditate de autorități naționale și/sau de RQM Certification.
În proiectarea cursurilor online, secretul este să-ți cunoști foarte bine cursanții, nevoile lor și mesajul de bază pe care dorești să-l transmiți. La aceasta se adaugă nevoia de a avea oamenii potriviți în rolurile potrivite și de o comunicare eficientă a informațiilor către, și dinspre cursanți pe tot parcursul proiectului. Plecând de la aceste principii, vă prezint un set de recomandări esențiale:
- Investește în analiza inițială: Nu sări peste etapa de analiză. Alocă timp pentru a înțelege cine îți vor fi cursanții și ce își doresc. Identifică clar de ce au nevoie de cursul tău și ce problemă rezolvă acesta pentru ei, sau pentru organizațiile lor. Aceste informații îți vor ghida toate deciziile ulterioare. Rezistă tentației de a presupune că “știi tu” publicul, chiar dacă ai experiență, mici sondaje sau interviuri pot scoate la iveală detalii surprinzătoare care îți pot îmbunătăți mult designul (de ex., poate afli că majoritatea cursanților lucrează full-time și preferă micro-learning în timpul serii, ceea ce te-ar face să fragmentezi altfel conținutul). Definește de la început obiective SMART (specifice, măsurabile, accesibile, relevante și încadrate în timp) ale cursului. Un curs fără obiective clare riscă să devină incoerent și frustrant.
- Planifică riguros și urmează un model structural (precum ADDIE): Un plan bine făcut la început te va scuti de haos pe parcurs. Folosește modelul ADDIE sau un model similar drept cadru de organizare. Fiecare etapă are livrabilele ei … ia-le în serios. De exemplu, la finalul etapei de Design ar trebui să ai un document clar de design instrucțional; tratează-l ca atare, nu ca pe o formalitate. Încurajez crearea unui calendar realist al proiectului, cu milestone-uri pentru fiecare fază și cu responsabilități clare. Asigură-te că toți cei din echipă cunosc acest plan și îl actualizați împreună dacă intervin schimbări. Procedând structurat, vei evita multe probleme (sarcini uitate, întârzieri neprevăzute, etc.) și vei putea comunica mai ușor progresul către stakeholderi.
- Asigură resurse adecvate și competențe în echipă: Proiectarea unui curs online necesită un set divers de competențe: pedagogice, tehnice, de design grafic, de management de proiect. E ideal să ai o echipă multidisciplinară: de exemplu, un expert în conținut (materia de predat), un designer instrucțional (care știe să structureze informația pedagogic), un specialist e-learning (care cunoaște platformele, standardele SCORM/xAPI etc.), eventual și un grafician sau specialist multimedia. Dacă nu dispui de o echipă completă, identifică din timp lipsurile și caută soluții (poate externalizezi partea grafică, sau te instruiești tu pe anumite aspecte). Important este ca nimeni să nu fie pus în situația să facă ceva pentru care nu are deloc experiență fix când e criză de timp. Este esențial să știi când și cum să implici experții de conținut (subject matter experts – SME) în procesul de dezvoltare a cursului. Nu este vorba doar despre expertiză tehnică, ci despre utilizarea ei în momentul oportun. De exemplu, în etapa de dezvoltare, colaborarea cu un consultant extern poate aduce o contribuție valoroasă prin revizuirea materialelor din perspectiva acurateței tehnice, a actualizării informațiilor și a alinierii la cele mai recente practici din domeniu. Totuși, expertiza în sine nu garantează învățare. Rolul meu, ca proiectant instrucțional, nu este doar de a facilita prezența expertului, ci de a construi o punte între cunoaștere și învățare. Această punte implică dublă responsabilitate: să extrag esențialul din conținutul tehnic și să-l traduc într-un limbaj accesibil, clar, aplicabil. Cu alte cuvinte, nu e suficient să am lângă mine un deținător de cunoștințe, trebuie să transform acele cunoștințe în experiență de învățare, iar asta presupune să știu când să ascult expertul și când să intervin ca pedagog, pentru a adapta mesajul la nevoile și nivelul cursantului. A găsi acest echilibru este, poate, una dintre cele mai fine arte ale designului educațional.
- Adaptează conținutul la mediul online: Un curs online nu este același lucru cu un curs față-în-față transcris. Evită greșeala de a urca slide-urile de la sala de curs pe platformă și a crede că ți-ai făcut treaba. Pentru mediul online, interactivitatea și designul vizual sunt absolut esențiale. Folosește elemente multimedia pentru a arăta acolo unde ai arătat fizic la tablă sau pe un prototip. Segmentează conținutul în module de lungime potrivită (micro-module dacă se pretează), deoarece atenția online are alte caracteristici, cursanții preferă să parcurgă materiale de 10-15 minute decât sesiuni de o oră fără pauză. O bună practică este să oferi și control cursanților asupra ritmului: platforma să le permită să reia ușor ce nu au înțeles, să pună pauză la video, să aleagă ordinea (în limite rezonabile) a unor module. De asemenea, verifică accesibilitatea materialelor (conținutul să fie lizibil pe diferite device-uri, să ai subtitrări la video etc.). Un curs online de calitate ține cont de diversitatea audienței și se asigură că tehnologia este un facilitator, nu o barieră.
- Fii atent la engagement și motivație: În online, riscul ca un cursant să „dispară” (să devină inactiv)este mult mai mare decât la cursurile față-în-față. De aceea, designul trebuie să includă strategii de menținere a motivației. Printre bune practici se numără: comunicarea regulată (trimite reminder-e, încurajări, anunțuri săptămânale despre progres), prezența vizibilă a formatorului sau a tutorilor(răspunde prompt pe forumuri, oferă feedback personalizat la teme), crearea unei comunități de învățare (încurajează cursanții să interacționeze între ei, să lucreze împreună la anumite sarcini, eventual să aibă un grup dedicat unde să discute liber). Un alt truc este să evidențiezi încă din introducere beneficiile și aplicațiile practice ale cursului, deoarece, adulții vor să știe „cu ce mă ajută concret?”. Reamintește-le pe parcurs de ce ceea ce învață este important și cum vor putea folosi. De exemplu, în cursul nostru de securitate, am tot subliniat: „Veți putea aplica asta când veți face evaluarea de risc reală la compania X”, „Acest model de raport îl veți folosi direct când veți fi consultanți”. Astfel de mesaje motivează, pentru că leagă strâns efortul de învățare de recompensa practică.
- Asigură evaluări relevante și feedback constructiv: O bună practică esențială (dar adesea neglijată)este să te asiguri că evaluările din curs măsoară cu adevărat ceea ce ți-ai propus și că oferă și învățare, nu doar o notă. Construiește testele în jurul obiectivelor (fiecare obiectiv important ar trebui verificat prin cel puțin un item de evaluare). Pentru întrebările de tip grilă, oferă feedback explicativ automat acolo unde e posibil, astfel, chiar și când greșește, cursantul învață ceva din corecție. Include evaluări variate: nu te limita la un singur examen final. Mai bine ai mici quiz-uri după fiecare modul, un proiect practic și un examen final mai cuprinzător, decât să pui toată presiunea pe un singur punct. Din perspectiva cursanților, asta reduce anxietatea și le dă ocazia să testeze apele înainte de „marea evaluare”. Din perspectiva instructorilor, obții informații din timp despre cine progresează bine și cine are dificultăți, putând astfel interveni la timp (de exemplu, dacă observi că la un quiz intermediar jumătate din clasă a luat sub 50%, știi că trebuie să reiei acel subiect sau să oferi materiale suplimentare). Iar după ce evaluările sunt încheiate, nu uita să comunici rezultatele într-un mod constructiv și profesionist: felicită reușitele, oferă sfaturi celor care nu au trecut (poate reexaminare sau resurse de studiu), și mai ales culege feedback despre însăși procesul de evaluare (au considerat cursanții că modul de examinare a fost corect și relevant?).
- Măsoară succesul cursului și îmbunătățește continuu: Odată ce cursul este livrat, treaba unui designer nu s-a terminat. Așa cum am menționat, evaluarea cursului este vitală. Colectează date și analizează-le: care a fost rata de finalizare? câți au promovat? ce spun chestionarele de satisfacție? există feedback recurent pe anumite aspecte? Pe baza acestor informații, revizuiește cursul pentru edițiile viitoare. Este o bună practică să ții un log al îmbunătățirilor: o listă de lecții învățate după fiecare ediție, cu acțiuni concrete de implementat. Apoi, când pregătești următoarea sesiune a cursului, consultă acest log și implementează modificările (fie ele ajustări mici de conținut, schimbări de platformă sau chiar redesenarea unor segmente). O abordare sistematică a îmbunătățirii continue va ridica cursul la un nivel din ce în ce mai înalt și le va arăta și cursanților (mai ales celor instituționali, corporativi) că ești dedicat calității și evoluției, un argument important de credibilitate pe piața formării.
- Adoptă un ton echilibrat, profesionist dar accesibil, în comunicarea cu cursanții: Comunică cu cursanții într-un mod empatic și clar. De exemplu, în materialele scrise, evită jargonul inutil, explică termenii tehnici (fără a-i elimina, totuși – adulții vor să învețe și limbajul specific domeniului, doar că vor o explicație pe înțeles). Oferă exemple din experiența personală pentru a da viață teoriei, de genul: „În practică, am întâlnit o situație la obiectivul X unde această procedură nu era respectată și iată ce s-a întâmplat…”. Astfel de exemple ancorate în realitate fac conținutul mai memorabil. Menține un ton de respect față de cursanți tratează-i ca pe parteneri în învățare, nu ca pe „elevi”. Încurajează-i să își aducă contribuția (mulți vor avea și ei experiențe bogate, mai ales la cursurile pentru profesioniști maturi). Un curs online, chiar asincron, poate avea personalitate și căldură dacă e gândit cu grijă la nivel de text și interacțiune.
Aceste bune practici, odată aplicate, converg către același lucru: asigurarea seriozității și calității procesului de formare. Seriozitatea în proiectare înseamnă respect față de cursanți – înseamnă să nu le irosești timpul cu un curs slab sau neimportant, ci să le oferi o experiență valoroasă, bine gândită și utilă. Acest mesaj trebuie înțeles de toți actorii implicați în educația adulților online:
- Formatorilor și managerilor de programe le transmit că succesul unui curs începe cu modul în care este conceput. Tratați designul ca pe o investiție strategică. Nu vă fie teamă să cereți timp în plus sau resurse de calitate, argumentați că un curs făcut temeinic va aduce rezultate superioare și va avea viață lungă. Un curs online de specializare poate deveni un „produs” remarcabil al organizației voastre, dar doar dacă e construit cu fundament solid. Nu vă abateți de la principiile bune (analiză, planificare, testare), chiar dacă presiunile de business pot fi mari. În joc e reputația voastră și satisfacția cursanților.
- Cursanților și clienților instituționali (companii care cumpără cursuri pentru angajați, agenții care comandă programe de training) le sugerez să privească dincolo de marketing și de ambalajul oricărui curs online. Întrebați-vă: cum a fost creat acest curs? Cine a lucrat la el și cât timp? Are la bază o metodologie recunoscută? Cereți furnizorilor detalii despre proces; cei serioși vor fi transparenți și mândri să vă spună că au lucrat 6 luni la perfecționarea lui, că au testat cu un pilot, că au experți implicați etc. Dacă un curs a apărut „peste noapte” și pare făcut pe genunchi, fiți sceptici, s-ar putea ca valoarea lui să fie pe măsură. Ca beneficiar, aveți tot interesul să investiți în programe care demonstrează calitate încă din faza de proiectare, pentru că asta se va reflecta în ceea ce veți obține de la curs.
În încheiere, aș vrea să subliniez că viitorul formării profesionale online în domenii specializate (cum e securitatea fizică) va fi modelat de cei care acordă educației seriozitatea cuvenită. Trăim într-o lume unde tehnologia ne permite să învățăm oricând, oriunde, dar ce și cât de bine învățăm depinde de felul în care cursurile sunt gândite și implementate. Îi îndemn pe toți profesioniștii implicați în dezvoltarea de cursuri să adopte o atitudine de îmbunătățire continuă și de învățare din proprie experiență: exact așa cum le cerem cursanților să fie deschiși la noi cunoștințe, la fel și noi, ca formatori, trebuie să fim deschiși să ne perfecționăm arta designului instrucțional.
Dacă ești formator sau manager și plănuiești un curs online, începe chiar de astăzi cu un plan solid. Alege un model (precum ADDIE) și urmează-i pașii fără să trișezi. Dă-ți timp să creezi ceva de calitate. Implică-ți echipa și stakeholderii în această viziune a calității, iar dacă deja oferi cursuri online, privește onest la ele și identifică ce ai putea îmbunătăți; cursanții tăi merită acest efort. Calitatea în educație nu este un lux, ci o necesitate, mai ales când formăm specialiști ce vor avea responsabilități importante. Să ne asigurăm că fiecare curs online pe care îl scoatem pe piață este unul cu care ne putem mândri și care își atinge cu adevărat scopul. În definitiv, succesul cursanților noștri va fi și succesul nostru ca formatori.
???? Vă mulțumesc că ați parcurs aceste reflecții și recomandări. Dacă aveți experiențe proprii din proiectarea de cursuri online sau întrebări pe marginea subiectului, vă invit să le împărtășiți în comentarii. Învățăm unii de la alții și, împreună, putem ridica standardul formării online în domeniul nostru.
Bibliografie:
- Cum să creați un curs online – Ghid pe baza metodologiei ADDIE, By Ion Iordache
- ADDIE Model: 5 Stages of Instructional Design (2025), By Disha Gupta
- Five Tips to Creating a More Engaging Online Course for Adult Learners, By Jacqueline Crockford
- 2024 Cost Estimates for Learning Design, By learningsim.com
- How long does eLearning take to develop?, By omniplexlearning.com
- How Long Does It Take to Develop Training? New Question, New Answers, By Robyn A. Defelice
- Ghid Metodologic privind scrierea rezultatelor învățării, realizat în cadrul proiectului POCA ”Creșterea capacității administrative a ANC și MMJS prin sistematizare și simplificare legislativă în domeniul calificărilor”, cod SIPOCA/My SMIS 715/129872 – activitatea A.3.6.
- Pedagogy, and the Adult Bible Learner: Five andragogy concepts to engage adults in biblical principles (First Edition), 2025, By Robin Moorezaid PhD
NOTĂ! Imaginea de prezentare este realizată cu “ChatGPT 40″ (un chatbot de inteligență artificială dezvoltat de OpenAI), iar diagramele sunt realizate cu “Claude Sonnet 4″ (asistent AI avansat, dezvoltat de Anthropic).

































